网站首页
关于协会
协会简介
会长致辞
协会章程
组织架构
领导介绍
专业委员会
大事记
入会指南
标识释义
服务指南
协会常识
协会快讯
协会动态
会员动态
媒体报道
新会员发展资讯
行业动态
行业动态
行业知识
会员专题
保健按摩
足浴
温泉SPA
沐浴休闲
养生
配套企业
行业培训机构
品牌推荐
品牌推荐
行业培训
培训动态
培训资料
专家库
政策法规
法律政策
政策解读
交流合作
企业导刊
交流服务
就业招聘
招聘信息
求职信息
证书查询
联系我们
联系方式
咨询留言
服务投诉
专题栏目
公共服务
诚信建设
培训指导
产业配套
资料下载
网站首页
一键通话
咨询留言
证书查询
立即导航
当前位置:
首页
>
协会快讯
>
协会动态
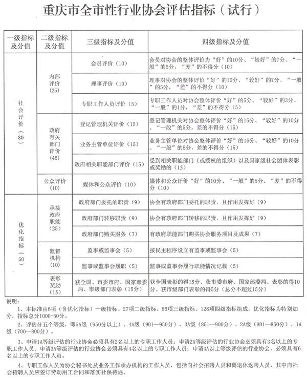
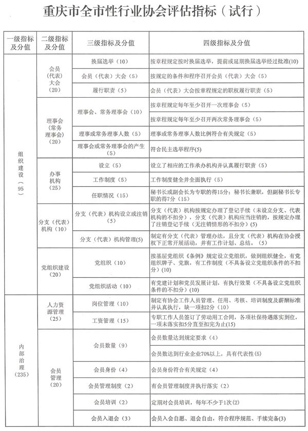
重庆市全市性行业协会评估标准(试行)
浏览次数:962 次
发布日期:2010-12-27
重庆市全市性行业协会评估标准(试行)
上一篇:
重庆市全市性行业协会评估管理办法(试行)
下一篇:
重庆市民政局在全市性行业协会工作会议上的讲话